





——飛尚集團廉潔文化建設“清風行動”4月工作回顧
4月初,飛尚集團發布《關于開展廉潔文化建設“清風行動”的通知》。活動開展以來,集團各成員企業積極參與,按活動要求推進相關工作,建立健全廉潔工作制度,營造廉潔文化濃厚氛圍,為“清風行動”的深入開展打下了堅實基礎。
《通知》提到,企業廉潔文化建設是企業文化建設的重要組成部分,是企業健全教育、制度、監督并重的懲治和預防腐敗體系的重要內容,是增強企業凝聚力和競爭力的客觀要求。飛尚集團開展2024年廉潔文化建設“清風行動”,是堅持以黨風黨紀教育、職業道德教育、廉潔從業教育為重點,以培育廉潔誠信、守法經營理念為目的,通過開展形式多樣的廉潔文化活動,把誠信、守法、清廉等內容滲透、充實到企業經營管理和企業文化建設中,構建起與市場經濟發展相適應、與中華民族優良傳統相傳承、與法律規范相協調、與企業文化建設相配套的廉潔文化體系。
一、加強制度建設,明晰廉潔紅線
開展廉潔文化建設,必須以完善的制度體系建設為依托。通過制度的長期規范和約束,使員工逐漸由被動遵守轉向下意識的維護,形成符合企業實際的廉潔文化。因制度建設具有根本性、全局性、穩定性和長期性的特點,加強制度建設對構建企業廉潔文化生態起著決定性的作用。
《通知》要求,各成員企業要結合本企業實際情況,在4月30日前制定、完善本企業廉潔文化建設的規章制度和各項管理規定,包括但不限于企業員工的行為守則、廉潔工作制度、相關紀律規定等,尤其是體現于人、財、物等重點環節,貫穿到生產經營管理的各個層面和工作流程中,促進公司健全和完善工程建設、招投標、物資采購、人事任免等方面的制度。
為突出制度建設重點,強調可操作性、可遵循性和一致性,切實發揮制度的規范功能,集團總裁辦公室提前擬訂《飛尚集團廉潔自律管理制度》《飛尚集團廉潔文化建設“清風行動”項目活動內容清單》,并與《通知》一道發布,明確活動目的、工作原則、活動內容、相關要求等。同時,要求各成員企業從實際出發,量力而為,務求實效,堅持群眾路線,加強調查研究,有針對性建立健全廉潔工作制度,加強制度的可操作性和適用性。
在各成員企業提交的《廉潔自律管理制度》中,飛尚銅業有限公司、蕪湖飛尚材料有限公司不僅逐條列出“廉政行為準則”和“廉潔工作規范”,并對采購、銷售、財務、日常工作及重點工作程序等提出了具體要求。
蕪湖恒鑫銅業集團有限公司、飛尚貿易有限公司以“懲防并舉、注重預防”為重點,結合“廉潔自律規范”制訂了相應的監督實施、違規處理、舉報激勵措施等。
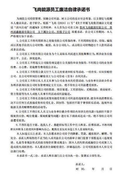
江西飛尚林產有限公司、鹽城捷康三氯蔗糖制造有限公司在建立健全本企業《廉潔自律管理制度》的基礎上,結合企業實際,制訂了從活動方案到活動內容清單等的一系列制度體系。貴州飛尚能源有限公司還擬訂了《員工廉潔自律承諾書》,由承諾人簽字并交所在部門和公司各執一份。














